- 企业电网中标率不高?看看是不是这几处关键性地方出了差错!【任丘站6.25日开班!】
- 发布人:电老虎网 时间:2024-05-17 新闻来源:电老虎网 浏览量:
企业年年参与电网投标,但是中标率不高?那么,以下这几个关键性的问题,您是否已经吃透摸准?
◇ 现阶段电网企业稳定中标的几大关键因素是哪些? ◇ 是否熟知电网ECP2.0/ETP项目线上投标全流程?确认操作无失误? ◇ 评标办法算法中系数的取值与报价得分的关系如何? ◇ 评审专家眼中的“合格高标准投标文件”有哪些特征? ……
如果您的企业需要提升标书制作的质量、提高电子化投标操作的效率,欢迎报名参与由虎读商学院推出的电网招投标业务高口碑课程——电网投标核心技能专题培训,进行系统性的学习!
第117期·电网投标核心技能专题培训班,将于6月25日-27日,在河北任丘开班!(文末扫码报名,或联系班主任咨询:张老师 13222773298 )
课程内容好不好?对投标人员的帮助大不大?只要来学习过的企业,都知道虎读商学院电网投标核心技能专题培训课程的含金量!
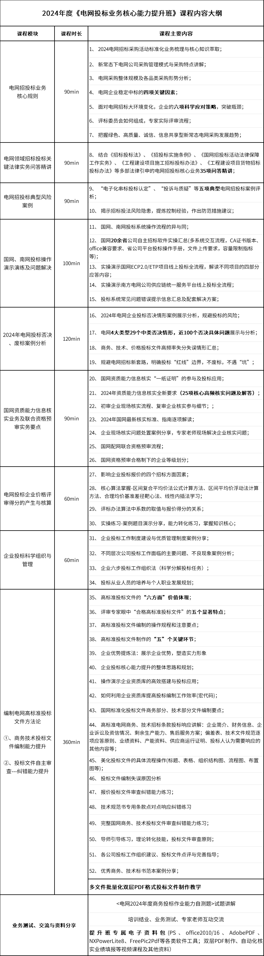
课程大纲 抢先看!

为保证课程质量,每一期只招生35人,名额有限,先报先学,人满即止!
课程信息
课程规模:35人小班精品课 培训时间:2024年6月25-27日 培训地点:河北任丘 课程目标:掌握招投标的流程、方法和标书制作技巧,以快速提升中标率 班 主 任:张老师 13222773298(同微) 报名方式 报名成功即可进入“永久班级交流群”,学员可随时提问,内有投标专家老师答疑解惑,一次培训,专家导师终身指导! ↓↓ 扫码报名,参与学习 ↓↓ 
-
关键词:企业,电网,中标率,不高,看看,是不是,这,几处,
推荐文章
- 01
- 02
- 03
- 04
- 05
- 06
- 07
最新文章
- 01
- 02
- 03
- 04
- 05
- 06
- 07



